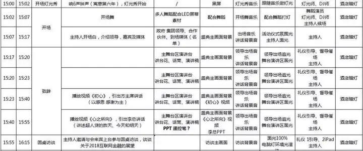
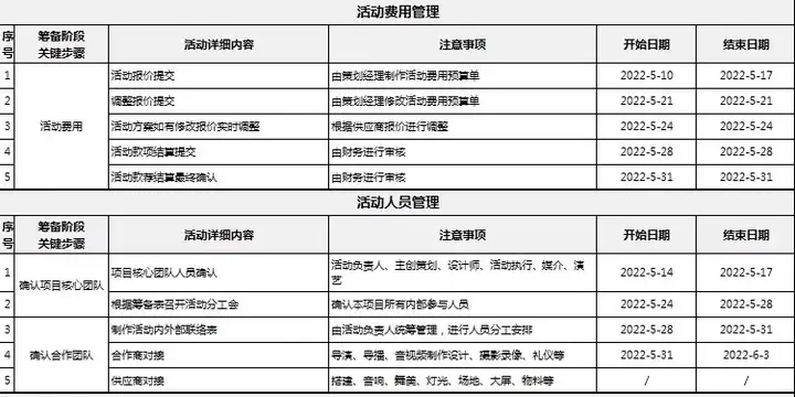
56套活动策划表格-营销活动运营计划流程清单物料费用EXCEL模板【电商热销12】

























您当前的等级为
登录后免费下载登录
小黑屋反思中,不准下载!
评论后刷新页面下载评论
支付¥以后下载
请先登录
您今天的下载次数(次)用完了,请明天再来
支付积分以后下载立即支付
支付以后下载立即支付
您当前的用户组不允许下载升级会员
您已获得下载权限
您可以每天下载资源次,今日剩余次
温馨提示:本文最后更新于
2025-05-18 16:17 ,某些文章具有时效性,若有错误或已失效,请在下方
留言或联系
微信号nnzr_2626。